Disaster Management Platform

A two-front data collection and fund estimation system for rapid disaster recovery, ensuring defensible budgeting.

OVERVIEW

The Context & Solution

TL;DR: The Context
  • Designed a two-front flood resilience data collection and fund estimation digital service — Apda Mitra
  • Identified the "garbage-in, garbage-out" problem in data collection.
  • Designed RBAC information architecture to connect siloed stakeholders.
  • Architected a real-time validation framework to provide instant approval pathways for emergency procurement.
Disaster Response Visualization
QUICK GLANCE

The Proposed Solution

Proposed Solution Dashboard
Prototype Preview: A centralized GIS-integrated recovery dashboard.

Apda Mitra is a digital ecosystem designed to bridge the "garbage-in, garbage-out" gap in disaster data collection. It links ground-level evidence directly to fiscal approval workflows, ensuring transparent and rapid fund disbursement.

DISCOVER

Mumbai and its vulnerabilities

Mumbai, a coastal area of 387.32 km² with over 9.3 million people, is highly vulnerable due to its geography and high population density.

The district is prone to multiple hazards like earthquakes, cyclones, and landslides. But floods are a definite annual recurring, wicked problem because they are multi-modal—caused by a mix of its vulnerabilities:

  • Infrastructure: Inadequate drainage networks.
  • Geography: Low-lying regions and river overflow.
  • Economic: High mixed land use.
  • Climatic: Heavy rainfalls and cloudbursts.

All these are exacerbated by informal settlements, siltation, and resource gaps.

Mumbai Vulnerability Map

City and Disaster

The 26th of July 2005 is the benchmark disaster, defined by an unprecedented rainfall of 944.2 mm in the Suburban District, which led to the "complete disruption of normal life". This extreme event overwhelmed the city's drainage network, which is already compromised by geography, reclaimed land, and urbanization. The resulting floods caused widespread "havoc" and "huge economic losses," establishing the benchmark for Mumbai's critical flood risk.

Since the benchmark 2005 disaster, Mumbai has continued to face multiple "Flood like situations," including significant, recurring events in 2017 and 2019 that affected the entire Greater Mumbai area.

Mumbai 2005 Flood Impact

Healthcare choke point

Healthcare Infrastructure Vulnerability

When the city of Mumbai floods, its critical infrastructure is paralyzed. In this recurring crisis, the most devastating failure is that of its public hospitals.

These facilities, the last line of defence for the populace, are often the first to be compromised—basements flood, power systems fail, and life-saving equipment is destroyed. This turns a manageable natural hazard into a full-scale urban catastrophe.

Hospital Failure Detail

DDMA Flood Recovery Ecosystem

Mapping the complex web of stakeholders, from ground-level volunteers to medical colleges and state health departments.

DDMA /
Addl. Comm. (BMC)
ESF
6 — Health
ESF
13 — PWD
Ward
Asst. Comm.
MCGM
EOC
Hospital
MS
Ward
Engineer
NDMA
Maharashtra
SDMA
IMCT
Finance
Ministry
CAG
/ State Audit
NIDM
IMD
PDNA
Consultant
Hospital
Safety Audit
Monsoon
Inspection
Damage
Reporting
Relief
Memorandum
SDRF
Fund Request
IMCT
Field Visit
ESF
Activation
Expert
Risk Scoring
Excel
Compilation
Photos
(ad hoc)
Inter-agency
Meeting
KoBoCollect
Google
Forms
Excel
Tool
Paper
Forms
IMD
Website
WhatsApp
Email
GIS
Portal
Legacy
EOC App
LogBook

Understanding the interplay between municipal, state, and central agencies during the fiscal response phase.

Stakeholder Mapping

User Icon

DDMA/ PDNA Consultant

User Icon

Hospital Staff

User Icon

Hospital Administrator

User Icon

Ward Engineer

User Icon

Zonal Officer

User Icon

DDMA addn. Commissioner

Expert Interview: PDNA Framework

To strengthen the ground reality of practices mentioned in the documents, expert interviews were conducted with a PDNA Consultant and two DEOC architects. The following were some key insights that were later themed.

Insights

Expert Interview Insights
Synthesis of expert interviews: Identifying the friction between statutory requirements and ground-level response.

User persona

Developing deep empathy for users operating under high-intensity crisis scenarios.

User Personas
User Personas: Drag horizontally to explore the detailed persona mapping.

Experience mapping

Experience Mapping
Currently viewing: Ward Engineer journey. Mapping the rapid field assessment and ground-level response.

Service failure matrix

A systematic breakdown of service failures across the current manual workflow.

Severity: Critical High Medium
Addressability: High Medium Low
Failure Mode Type Frequency Severity Addressability
No baseline = no replacement cost calculation FAILURE Every Event
Inconsistent damage classification across wards CONFUSION Every Event
Double-counting across MCGM / State PWD / Hospital Admin FAILURE Some Event
Loss estimation omitted from fund requests FAILURE Most Events
Early preliminary estimate becomes final anchor figure FAILURE Every Event
Photos not linked to specific damage records CONFUSION Every Event
Connectivity failure during assessment WAIT Every Event
IMCT visit without complete city-wide data WAIT Most

Problem statement

CORE PROBLEM

Mumbai city’s government hospitals experience annual flooding that impacts its functioning due to poor recovery due to poor, unverifiable and unstandardised data collection that leads to insensible recovery fund estimation and fair distribution based on ground reality.

How might we

HOW MIGHT WE

How might we give the DDMA Administrator a single, transparent, and auditable source of truth for hospital flood risk — so that capital recovery investment decisions are objectively justifiable?

THE SOLUTION

A Glass Box Defensible Data collection and fund estimation 2-front digital system for Mumbai's government hospitals — that eliminates the Garbage In / Garbage Out problem at source, and a command dashboard that replaces the expert's Black Box with a fully transparent, decomposable, audit-ready risk score — giving the Administrator the Defensible Confidence to justify recovery investment.

Task analysis

Task Analysis Diagram

Breaking down the interaction models for both the Field Collection App and the Central Admin Dashboard.

Data collection and fund estimation framework

The two application service ecosysyem, Apda Mitra proposes viewing the situation as before and fater data collection, Apda Mitra Field and Apda Mitra Command

RBAC Framework and Data Flow

Feature requirement board

Feature Requirement Board
Feature Requirements: Defining core capabilities for the Field and Command apps.

Role based access control

Role Based Access Control Chart
RBAC Design: Detailing the permissions and hierarchy for all user archetypes.

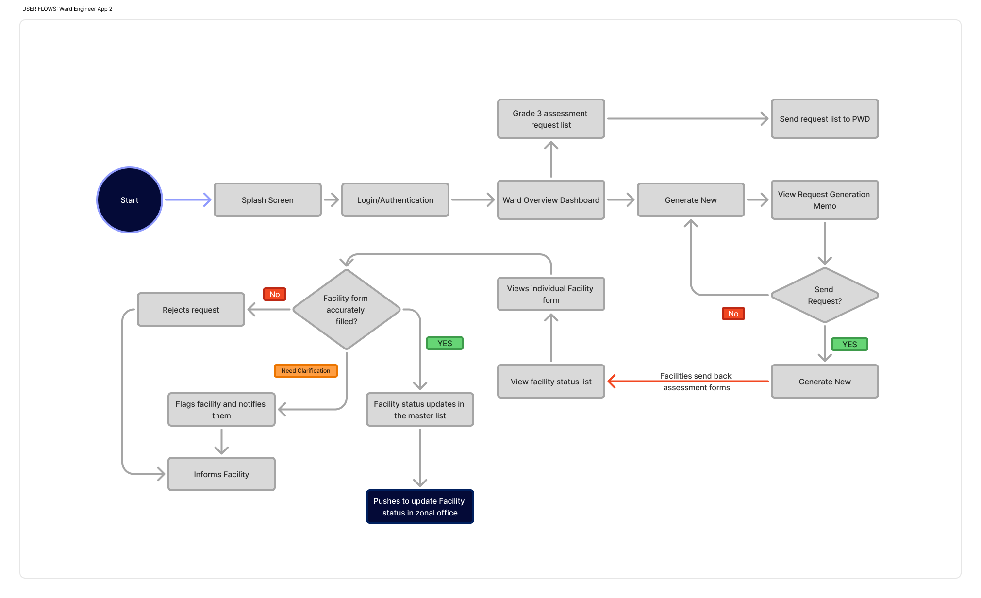
User flows

User Flows
Currently viewing: Ward Engineer flow. Visualizing the logic branches for Field Assessment and Central Verification.

IA

Information Architecture
Comprehensive IA for the Field Collection ecosystem.

Key screens

Apda Mitra Command App

Interactive wireframes for the Central Command Dashboard.

Apda Mitra Field App

Interactive wireframes for the Field Collection mobile application.

Prototype

Currently viewing: Apda Mitra Field (Hospital Staff) flow.

Proxy stakeholder co-designing

The iterative workshop process focused on identifying friction points and validating the service framework:

01
Role Assignment

Participants were assigned stakeholder roles and briefed on their specific statutory responsibilities.

02
Think Aloud

Participants were asked to think aloud while navigating the Field and Command apps in crisis scenarios.

03
Likert Survey

Conducted a 5-point Likert survey to quantify usability, confidence, and perceived transparency.

04
Expertise Gaps

Observed that complete co-design could not be fully successful due to a lack of specialized disaster expertise among proxies.

Conclusion

The RBAC two-front glass box service framework is a new approach in risk management that can help bridge the data and communication gaps between siloed stakeholders.

Future Directions

  • Testing Confidence Scoring with real flood data and verified assessment scores.
  • Expanding the framework to other government infrastructures under BMC, such as public schools, railways, and arterial road networks.

Market Opportunities

Strategic Extension

The digital service can be extended directly to other infrastructural risk assessment and budget estimation scenarios during disaster management.

The indirect opportunity lies in corporate risk management as well as adapting the framework for various non-disaster government departments that require transparent, multi-layer approval chains.

Next Case Study
AIIMS CTVS ICU Flow